Jumping into the market
With the success of several medium-sized mixed-use developments that have been built in the city over the past decade, a real estate analyst for a local development company has been keeping an eye on the market. The company wants to build several small mixed-use developments with a restaurant or shops at street level and three or four floors of housing or office space above. The analyst is particularly interested in locations of existing gas stations as potential sites. With fewer people driving, especially in urban centers, and improved fuel mileage in cars, profit margins for station owners are getting thinner and thinner. Many are realizing they can make more money by selling the land to developers.
Making the case to potential partners
To get the ball rolling on the project, the analyst creates a set of maps to use in a presentation that has several goals: secure private financing for the projects, generate interest among potential public partners (including state and local development agencies), and encourage the regional planning agency to increase the amount of mixed-use zoning in the area.
The developments need to be within a five-minute walk (about a quarter-mile) of shops, restaurants, or a light rail stop.

The analyst will identify these areas on each of the corresponding layers and then combine the areas into a single layer showing where the developments could potentially be located. Since the analyst wants to show the largest possible development area to potential partners, she will use the ArcGIS Union tool to combine the layers. Union combines layers and keeps the extent of the input features. In this case, after all the overlays are complete, the resulting layer will show the areas within a quarter-mile of at least one of the desired amenities (light rail, shops and restaurants, or a planned commercial district).
Creating a view of the development area
From the GIS database managed by the regional association of governments, the analyst adds map layers for the city boundary. The city planning department maintains layers for businesses, the regional plan, and current zoning within the city, as well as the light rail stations within the city. They are willing to provide these to the analyst since the proposed projects will bring much-needed development to the city. Having obtained all the layers she needs, the analyst creates buffers around the light rail stops to create a layer of the area within a quarter-mile of a stop. She then filters the businesses layer to select shops and restaurants so she can create the quarter-mile buffer around these locations. Finally, she filters the regional plan layer to select neighborhood commercial zones. These are areas that planners have designated for just the type of businesses the mixed-use developments should be near. She creates quarter-mile buffers around these areas as well.

For the final step the analyst uses Union to combine the three buffers into a single layer. Now the potential development areas can easily be seen along with other features. The development areas layer can be used later in the process to summarize information about the areas, such as average property values and number of young adults living there.

First cut at picking a site—Gas stations
The analyst displays the layer with gas stations to see if there are any within the development areas. As it turns out, all of the existing gas stations in the city are in the potential development areas, so there are a number of possible sites.

Comparing current and potential zoning
Displaying the development area layer with existing mixed-use zoning shows that while the zones mostly overlap with the potential mixed-use development areas, the zoning could be expanded to cover more of the areas.

To make the point even clearer, the analyst creates a chart showing the amount of land currently zoned for mixed-use development compared to the amount of land in the development area layer she created.

While not all of that area can be rezoned, the map and chart show that there is potentially much more land that could be used for mixed-use developments. The development company's land-use specialists will use the information to make the case to regional and local planning officials.
Workflow using ArcGIS Online
Find areas within a quarter-mile of a store or restaurant, light rail stop, or planned commercial district
-
Use the Create Buffers tool to create a quarter-mile buffer around the light rail stops.

- Filter businesses to select restaurants and bars, clothing stores, and home furnishings stores. These correspond to Department of Labor SIC2 codes 56, 57, and 58.

- Use the Create Buffers tool to create a quarter-mile buffer around the selected businesses.

- Filter the regional plan layer to select neighborhood commercial districts. These correspond to the CC and CN regional plan codes. Use the Add a set option to include both codes in the filter.

- Use the Create Buffers tool to create a quarter-mile buffer around the commercial districts.

- Use the Overlay Layers tool with the Union option to combine the light rail stop buffer layer and the shop and restaurant buffer layer.

- Use the Overlay Layers tool with the Union option to combine the overlay output layer with the buffer layer for the planned commercial districts.

Display the layer of potential development areas with locations of gas stations
- Filter the businesses layer to select gas stations. These correspond to SIC code 5541. Display the gas stations and the layer of potential development areas. To change the symbol used to draw gas stations, click the arrow next to the Gas Stations layer in the Contents window and click Change Symbols.

Display the layer of potential development areas with existing mixed-use zone areas
- Filter the zoning layer to select the mixed-use zones. These correspond to regional zoning codes MUC1 and MUC2. Display the mixed-use zones and the layer of potential development areas.

Summarize the amount of land currently and potentially zoned for mixed use
- Use Summarize Within with the mixed-use zoning layer and the city boundary. Sum the area in square miles. Show the table for the output layer, click the square miles field, and click the Statistics option. The total square miles will be displayed.

- Use Summarize Within with the potential development areas and the city boundary, summing the area in square miles (only the portions of the development areas within the city boundary will be summed). Show the table for the output layer, click the square miles field, and select the Statistics option to display the total square miles. You can then enter the area values for the mixed-use zoning and potential development areas into a spreadsheet to create the bar chart.

Workflow using ArcGIS Desktop
Find areas within a quarter-mile of a store or restaurant, light rail stop, or planned commercial district
- Use the Buffer tool to create a quarter-mile buffer around the light rail stops.

- Use Select By Attributes with businesses to select restaurants and bars, clothing stores, and home furnishings stores. These correspond to Department of Labor SIC2 codes 56, 57, and 58.

- Use the Buffer tool to create a quarter-mile buffer around the selected businesses.

- Use Select By Attributes with the regional plan layer to select neighborhood commercial districts. These correspond to the CC and CN regional plan codes.

- Use the Buffer tool to create a quarter-mile buffer around the commercial districts.

- Use the Union tool to combine the light rail stop buffer layer and the shop and restaurant buffer layer. Union allows you to combine several layers at one time.

- Then use Dissolve to erase the residual buffer boundaries.

Display the layer of potential development areas with locations of gas stations
- Use Select By Attributes with the businesses to select gas stations. These correspond to SIC code 5541. (You may need to clear the currently selected set—restaurants, bars, and stores—first.)

- To display the gas stations and the layer of potential development areas, create a layer from the selected set (the gas stations).

- To change the symbol used to draw gas stations, click the current symbol in the table of contents, click Style References on the Symbol Selector dialog box, and add the Transportation style. You can then select the Gas symbol for the gas stations.

Display the layer of potential development areas with existing mixed-use zone areas
- Use Select By Attributes with the zoning layer to select the mixed-use zones. These correspond to regional zoning codes MUC1 and MUC2. Create a layer from the selected features (as with gas stations, above) and display the mixed-use zones layer with the layer of potential development areas.

Summarize the amount of land currently and potentially zoned for mixed use
- For the zoning layer, calculate the area of each zone—in square miles—by adding a field to the attribute table.

- Then use the Calculate Geometry option to calculate the area for each zone.

- Right-click the new field and click Statistics to get the sum of the area currently zoned for mixed use.

- Clip the potential development areas using the city boundary to get only the development areas inside the city.

- Clip creates a single output feature representing the areas of the potential mixed-use development. Calculate the area in square miles by adding a field to the attribute table and using the Calculate Geometry option (as shown above for the existing mixed-use zones).

- You can then enter the area values for the mixed-use zoning and potential development areas into a spreadsheet to create the bar chart.
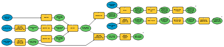
Automation using ArcGIS Desktop
The ArcGIS Desktop workflow can be automated, as shown in this diagram.

Workflow using ArcGIS Pro
Find areas within a quarter-mile of a store or restaurant, light rail stop, or planned commercial district
- Use the Buffer tool to create a quarter-mile buffer around the light rail stops.

- Use Select Layer By Attribute with businesses to select restaurants and bars, clothing stores, and home furnishings stores. These correspond to Department of Labor SIC2 codes 56, 57, and 58.

- Use the Buffer tool to create a quarter-mile buffer around the selected businesses.

- Use Select Layer By Attribute with the regional plan layer to select neighborhood commercial districts. These correspond to the CC and CN regional plan codes.

- Use the Buffer tool to create a quarter-mile buffer around the commercial districts.

- Use the Union tool to combine the light rail stop buffer layer and the shop and restaurant buffer layer. Union allows you to combine several layers at one time.

- Then use Dissolve to erase the residual buffer boundaries.

Display the layer of potential development areas with locations of gas stations
- Use Select Layer By Attribute with the businesses to select gas stations. These correspond to SIC code 5541. (You may need to clear the currently selected set—restaurants, bars, and stores—first.)

- To display the gas stations and the layer of potential development areas, create a layer from the selected set (the gas stations) using the Copy Features tool.

- To change the symbol used to draw gas stations, click the current symbol in the table of contents to open the Symbology dialog box. Search for gas station in the gallery and select the Gas Station symbol.

Display the layer of potential development areas with existing mixed-use zone areas
- Use Select Layer By Attribute with the zoning layer to select the mixed-use zones. These correspond to regional zoning codes MUC1 and MUC2. Create a layer from the selected features (as with gas stations, above) and display the mixed-use zones layer with the layer of potential development areas.

Summarize the amount of land currently and potentially zoned for mixed use
- Use the Add Geometry Attributes tool to calculate the area for each zone. A field will be added automatically.

- Use the Summary Statistics tool to get the sum of the area currently zoned for mixed use.

- Clip the potential development areas using the city boundary to get only the development areas inside the city.

- Clip creates a single output feature representing the areas of the potential mixed-use development. Calculate the area in square miles by using the Add Geometry Attribute tool (as shown above for the existing mixed-use zones).

- You can then enter the area values for the mixed-use zoning and potential development areas into a spreadsheet to create the bar chart.