在 Standard 或 Advanced 许可等级下可用。
ArcGIS Workflow Manager (Classic) 可用于创建与您自己的业务流程相匹配的工作流,然后创建使用这些工作流的工作单元。各种工具提供了易于使用的用户界面,使任何授权的个人用户都可以为组织创建高效精巧的工作流。
工作流专用于组织和简化任务以确保不会遗漏任何步骤。Workflow Manager (Classic) 中的工作流采用动态方式,因为任务可与自定义的可执行文件、支持自动化相关联,并且可以在多个等级中进行配置。由于额外的灵活性和作业限制,作业工作流可能取决于其他作业工作流。甚至步骤也可能会进行动态分配,并根据条件参数跳转。
将您的流程转换为 Workflow Manager (Classic) 工作流
易于使用的应用程序和工具为管理员、管理者和业务开发人员提供了创建和公布标准化工作流的方法,采用最佳做法和过程,并为用户提供可追踪的一致流程以便遵循。本主题可帮助您将现有工作流转换为 Workflow Manager (Classic) 工作流。例如,当最终目标是硬拷贝地图时,可使用简单的制图工作流。
- 确定要输入 Workflow Manager (Classic) 中的工作流程或工作类型。
- 创建地图输出。
- 将此流程分解为特定类型的活动。
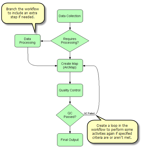
- 数据采集
- 数据处理
- 在 ArcMap 中创建地图
- 执行质量控制
- 创建最终输出
- 确认活动后,通过为每个活动创建一个步骤类型,将它们转换为 Workflow Manager 管理器中的步骤类型。现在,输入这些执行类型为“程序”的步骤。

每个步骤类型表示在工作流中执行的活动。 - 创建将作为此流程容器的新作业类型。
- 定义作业类型的工作流。从左侧的步骤类型列表中将各个活动拖动至工作流画布。为每个活动链接一个路径。

通过首先选择构成流程的活动,再将它们与绘制路径工具链接,从而创建工作流。 - 在工作流中添加额外的步骤和路径,其中应考虑所有可能需要的分支和循环。

然后,在工作流中添加分支、循环或并发以便更好地模拟实际流程。 - 确定工作流中可以自动化的步骤。Workflow Manager (Classic) 在安装中提供了多个自动化步骤。
您可以采用多种方式使步骤自动化:
- 启动类似 ArcCatalog 的应用程序。
- 执行自定义程序,诸如自定义步骤库中提供的那些自定义程序。
- 向用户提问。
- 打开文件或 URL。
- 验证并保存您的工作流。
- 将新工作流与定义的作业类型相关联。
确保作业类型设置为活动状态,然后使用新的作业类型打开客户端应用程序并创建新作业。
为此,首先需要查找构成此地图的所有数据源。部分数据源在用于制图产品之前,可能需要先进行处理。数据准备就绪后,即可创建地图文档,同时也可创建所需的所有地图整饰要素。在 ArcMap 中,确保数据符号正确。然后,便可以创建测试图验证输出是否良好。如果测试图成功创建,则可以创建最终的 .pdf 和图。此流程描述分解为以下活动:
此时,您将拥有一个如上所述的简单线性工作流。尽管此工作流未考虑到某些决策点,但并非所有作业都需要进行数据处理,也并非所有作业都能在质量管理步骤之后直接继续创建最终输出。
其他工作流编辑活动包括以下内容:
与 Task Assistant Manager 集成
Task Assistant Manager (TAM) 随 Workflow Manager (Classic) 安装提供。此解决方案可用于在 ArcMap 内构建工作流。与 Workflow Manager (Classic) 相似,工作流中的每个步骤都可以进行描述或为用户启动某些流程,例如单击按钮、激活编辑任务或执行地理处理脚本。
您可以使用 Workflow Manager (Classic) 提供的启动 ArcMap 步骤,将 Workflow Manager (Classic) 工作流与任务助手工作流轻松集成。有关如何完成此操作的详细信息,请参阅《配置 Workflow Manager (Classic)》中的 Task Assistant Manager 集成主题。
记录工作流
有多种方法可用于记录使用 Workflow Manager (Classic) 创建的流程。
- 如果在执行工作流时打开步骤属性,步骤类型中输入的描述将会显示在“工具提示”中。

在执行工作流时,步骤类型描述将作为工具提示呈现给用户。 - 您也可以使用步骤描述来提供步骤的指南。
- 任务助手集成是一种指导用户完成需要在 ArcMap 中完成的任务的绝佳方式。